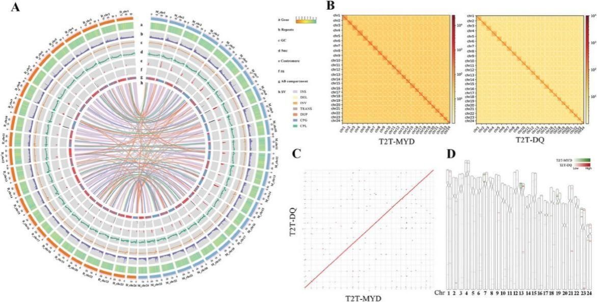
近日,我校水产学院王志勇教授团队在Advanced Science杂志上发表题为《T2T Genomes Unveil Centromere Architecture and Adaptive Divergence in Large Yellow Croaker (Larimichthys crocea)》的研究论文。该研究提供了迄今为止最完整的闽-粤东族和岱衢族大黄鱼参考基因组;同时,结合多组学数据系统解析了着丝粒特征及5S rRNA分布模式,开展了不同种群大黄鱼适应性演化分析,为大黄鱼重要经济性状遗传机制解析和遗传改良工作的开展提供了重要基础。
该论文通讯作者为王志勇,第一作者为博士研究生崔瑜。参与该研究工作的还有博士研究生原应博,硕士生王皕、吴宝兰,鱼类遗传育种研究团队蔡明夷教授、方铭教授、韩芳教授,以及宁波市海洋与渔业研究院的沈伟良和吴雄飞研究员。


(文:水产学院/图:方铭/编辑:宣传部)