按照校党委第八轮巡察工作安排,从2025年5月15日开始,校党委巡察组对外国语学院党委、资产经营有限公司党委、诚毅学院党委开展为期40天的校内常规巡察。日前,2个巡察组已完成进驻。
校党委副书记、巡察工作领导小组副组长郑志谦,校党委常委、副校长王建,校党委常委、副校长黄新华分别出席进驻动员会,并对做好巡察工作提出明确要求:一要提高政治站位,自觉接受监督;二要增强政治自觉,全力支持配合;三要坚持实事求是,客观反映情况;四要压实主体责任,提升整改质效;五要严明纪律作风,规范开展巡察。
会上,各巡察组组长通报了巡察重点任务、工作方式方法和有关工作要求。被巡察党组织主要负责人分别作表态发言。
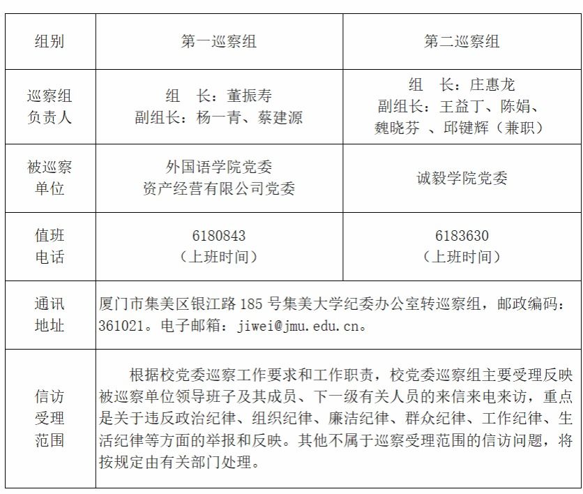
巡察期间设立专门值班电话和邮政信箱,主要受理反映被巡察单位领导班子及其成员、下一级有关人员的来信来电来访,重点是关于违反政治纪律、组织纪律、廉洁纪律、群众纪律、工作纪律、生活纪律等方面的举报和反映。其他不属于巡察受理范围的信访问题,将按规定由有关部门处理。具体安排如下:




(文:党委巡察办/图:宣传部/编辑:宣传部)